iPAS AI 應用規劃師考試準備 - 初級
本文分享完整的備考心得、資料蒐集方法、自建刷題系統、AI 助教應用,以及考試涵蓋的重要知識點,幫助想報考的人提升準備效率與應試策略。
今年五月我決定挑戰「AI 應用規劃師」這張證照。但開始準備也只有一兩週時間。主要目的很單純:替自己目前熟悉的 AI 知識做一次總複習,透過備考與作答過程檢視不足之處,再有針對性地補強。
8/29 終於公布第三次考試成績,只能說低空飛過,但仍幸運獲得證書資格 🎉
觀察這次考試及格比例相較前兩次低一些,仍有 45% 的人通過考試。
當天參與第三梯次考試。考完後上網看下社群心得,普遍反應這次難度比前兩次高不少。因為我是第一次報考,即使手上有一些實作經驗,仍覺得題目不算輕鬆。很多情境題必須先穩住基礎概念,才有能力逐一判斷每個選項的敘述;幾乎每個選項都需要停下來想「對或不對、為什麼」。
以下內容整理我實際準備與自學的方法,提供參考。這些作法能提升準備效率,但還是強烈建議:每個核心觀念要真的弄懂,再額外花時間做實作。證照只能證明你具備某一層面的知識,而真正能把 AI 應用融會貫通,還是得靠自己走過那段實踐。
一、先搞清楚「為誰而戰」
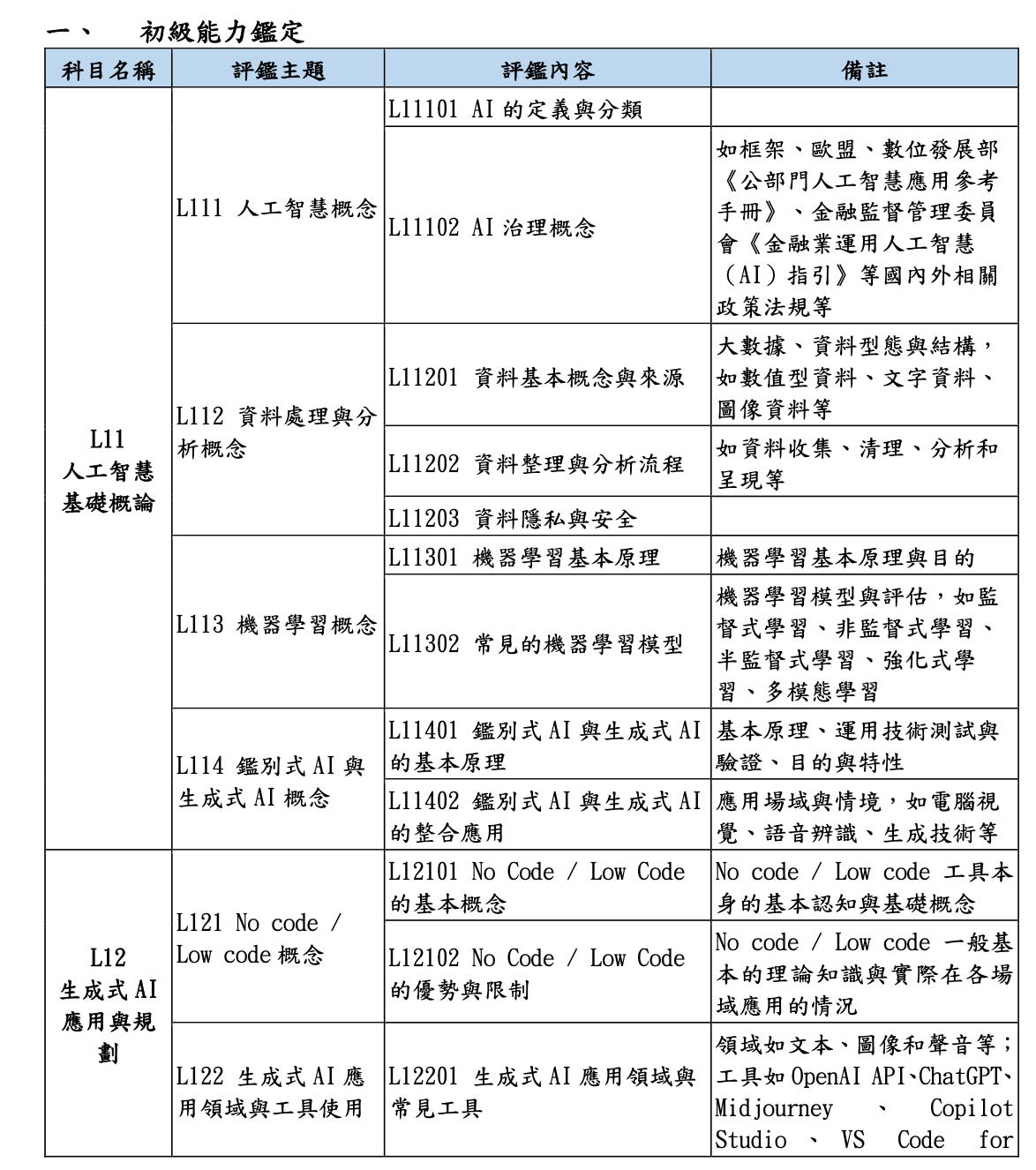
經濟部產業發展署網站會公布命題範圍,建議定期查看是否更新。從官方範圍可以清楚看到兩大主軸:科目一「人工智慧基礎概論」、科目二「生成式 AI 應用與規劃」,涵蓋面非常廣。建議:先把官方提供的原始資源讀熟,再往外延伸補充。
這次考試下來,我體感:原先準備資料直接命中的知識點大約六成,其餘屬於延伸或較少被提及的應用。沒聽過的題目也不容易純靠邏輯瞎猜,所以我實際還是猜了不少。對於不確定的題目可以先標記,我這次各科加總大概標了 15 題左右。
二、蒐集與整理資料
官方網站與社群已有不少可下載資源,第一輪準備先把這些吃透;若時間允許,再用 AI 搜尋並整理延伸主題。以下為我的做法:
將所有相關文件丟進 NotebookLM:用來複習、生成練習題,甚至生成 Podcast,利用零碎時間(通勤/走路)被動吸收。
上傳匯整檔案後,設計提示詞請 AI 生成題庫。可以依科目拆分題目,或做綜合測驗版本。
三、自建刷題系統
為提升效率,我自建了一個題目生成與測驗流程。流程概念:
用 AI 先大量生成題目
再用 Cursor 請它寫 Google Apps Script,把題目轉成 Google 表單
用表單進行刷題與回顧
這次為了這張證照,前後刷了將近 1000 題。大量接觸題型,有助於快速暴露盲點與加深記憶。
四、打造個人 AI 助教
由於前陣子了解 Gemini 發布一些新功能「探索 Gem」,此功能主要是根據你想打造個人化的 AI 助手,設計和優化提示詞。你可以到如下圖的畫面中,除了上傳相關資訊,你可以先打上幾句想要形塑的助手的提示詞,之後點擊「魔法鉛筆」, Gemini 就會提供更詳盡的提示詞。這樣的過程,可以讓你在學習過程中,即時詢問你所附上的知識,當然其他的 GenAI 工具也可以用同樣的概念去套用試試。
五、幾點備考心態與策略補充
建立知識庫:官方範圍科目優先,再自行額外延伸補充。(我是使用 Heptabase 進行知識點的整理)
運用 AI 輔助整併資料:用 NotebookLM 彙整檔案 → 生成題目 / Podcast → 通勤複習。
錯誤中學習:答錯的題目要標註,看看是否是概念不熟悉或是題目沒看懂。
建立個人 AI 助教:用 Gemini「探索 Gem」打造專屬助教,優化提示詞,做即時查疑與知識延伸。
主動輸出:把某些不熟概念,嘗試說給自己聽,看看是否都完全理解。
六、考試有提及到主題跟專有名詞
我僅將我不熟悉且有印象的主題內容條列於此,也供各位在複習這些主題時候,可以自行在做延伸。以下為考試題目有涵蓋的主題:
科目一
深度學習模型
GRPO (Gradient Recurrent Prediction Optimization)
POP (Partially Observable Planning)
卷積層 (Convolutional Layer)
池化層 (Pooling Layer)
全連接層 (Fully Connected Layer / Dense Layer)
資料結構與演算法
廣度搜尋(Breadth-First Search, BFS)
深度搜尋(Depth-First Search, DFS)
線性搜尋(Linear Search)
二分搜尋(Binary Search)
回歸模型指標
RMSE (均方根誤差)
MSE (均方誤差)
MAE (平均絕對誤差)
R² (決定係數)
深度學習方法
結構化學習方法
反向傳播 (Backpropagation)
自然語言處理技術
詞幹提取 (Stemming)
詞形還原 (Lemmatization)
AI 工作流程自動化工具
Dify
Flowise
AutoGen Studio
Zapier (補充)
n8n (補充)
KNN 原理解釋
資料標準化的概念
批次推論原理 (Batch Inference)
差分隱私(Differential Privacy, DP)
數發部AI 評測中心項目
科目二
LLM Fine-tuning 工具
Unsolth
Axolotl
Llama Factory
對抗樣本
HumanEval、Table Understanding
MBPP(Mostly Basic Programming Problems)
TTQA(Table-based Question Answering)
ReAct prompt 原理
Model Context Protocol(MCP)
Zero Shot / Few Shot / Chain-of-thought (CoT)












